中国优秀的国际贸易全流程综合服务培训咨询机构
今天是:
加入收藏
|
繁体中文
|
联系我们
网站首页
关于我们
关于我们
联系我们
新闻资讯
通知公告
动态资讯
政策法规
专家解读
贸易预警
专家智库
国际贸易与海关事务专家委员会
国际工程与海外投资专家委员会
会议实况
会员服务
会员方案
会员单位
文件下载
您的当前位置:
首页
-
新闻动态
-
内训辅导
-
国际工程与海外投资
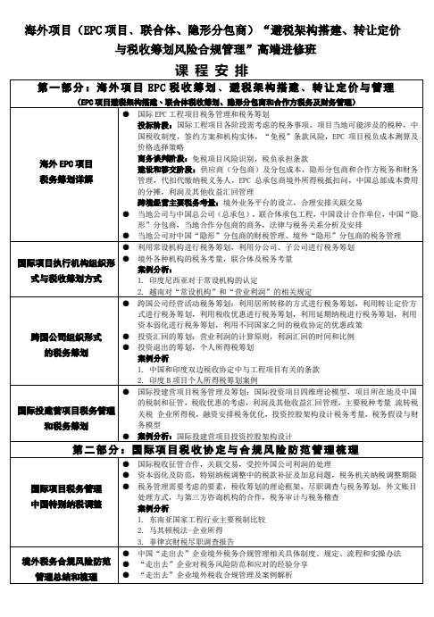
内训辅导:海外项目(EPC项目﹑联合体、隐形分包商)“避税架构搭建、转让定价与税收筹划风险合规管理”高端进修班
发布时间:2024.03.06 新闻来源:贸税无忧网 浏览次数:
我单位紧贴政策动态及客户需求,持续为大家提供优质的培训咨询服务,有需要内训的朋友欢迎致电:孔老师 13521314519
分享到:
友情链接
===官 方===
国家外汇管理局
海关总署
国家税务总局
===贸促系统===
阿里巴巴国际站
中国出口信用保险公司
中国进出口银行
===驻外机构===
联合国国际贸易中心
===新闻媒体===
新华网
人民网
中国经济网
联系电话(TEL):010-88902208
E-MAIL:738866371@qq.com
联系人(Contacts):孔老师
微信(WeChat):13521314519
联系人(Contacts):张老师
微信(WeChat):13520632611
人才招聘
免责声明
中国优秀的国际贸易全流程综合服务培训咨询机构 www.maoshui51.org.cn 2020-2026 版权所有 备案号:
鲁ICP备2020038197号
快速导航